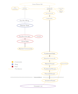
Diagram 1:
Complete Map of Awakening
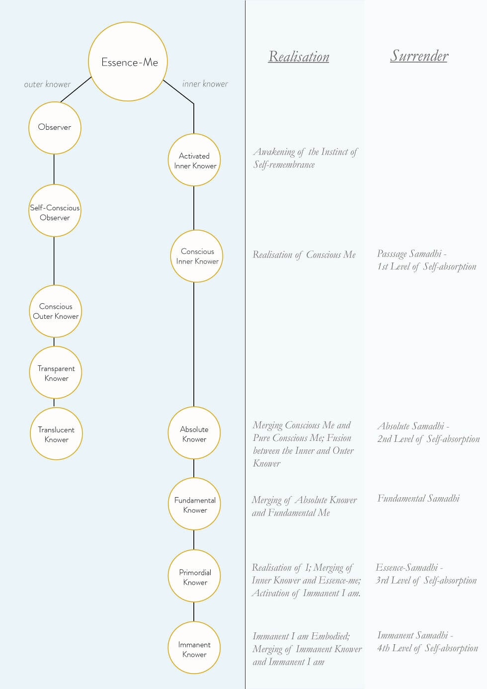
Diagram 2:
Evolution of the Knower
Diagram 3:
The Knower: Internal Perspective
Question and Answers:
Who is the one that links the outer knower to his spiritual intuition and the instinct of self-remembrance?
It is the inner knower who is the link between immanent I am and the outer knower. The inner knower is endowed with the capacity to remember and evolve into pure subjectivity; he is the vehicle of divine intelligence within us.
What is the connection between immanent I am, essence-me and the knower?
Immanent I am is the original spark of the creator within us, the kernel of our individuality, the first manifestation of primordial I am. Essence-me is the outer layer of this kernel upon which our center of intelligence, which is the knower, is formed. The knower himself is a combination of essence-me and intelligence. Intelligence needs an identity, and this is the function of essence-me.
It seems that there are two models of essential me which describe it in different way. One is based on a vertical ladder starting from outer knower and passing through conscious me, pure conscious me, and fundamental me. The other model contains the outer knower, inner knower, essence-me and immanent I am. How do they relate to each other?
A good question. The first model describes the vertical reality of the essential me, while the second is purely its internal dimension. There is also an internal dimension to the first model, as obviously both the outer knower and conscious me (the inner knower) need to be awakened to their pure subjectivity. But the second model is exclusively internal, meaning it does not describe our relationship with absolute I am but rather our relationship with our own, pure subjectivity. It describing this relationship evolves into the actualization of immanent I am.
These two models do converge as far as the inner and outer knowers are concerned. However, in the first model the secondary identities of the inner knower, which are pure conscious me and fundamental me, are added into the picture. And while first model does not go very deeply into the internal samadhi of the knower, it emphasizes his initial awakening and vertical evolution.
Both of these models are complementary, and we could see the first model as the foundation of the second model. Without establishing the vertical depth of essential me through awakening pure conscious me and fundamental me, the inner knower could never merge with essence-me and enter the immanent I am.
After the vertical dimension of essential me has been established, we can begin to deepen the self-absorption of the inner knower. First of all, the inner knower merges with pure conscious me, and then after that with fundamental me. This means that at certain stage in our evolution, the first model of essential me becomes obsolete.
I have come across people who seem to have genuine spiritual longing, or who have devoted their entire life to meditation, and yet they do not seek their me and appear to be quite lost. It is as if their inner knower is present, but something is standing in the way of their evolution.
First of all, unless you are able to see another person clearly, beyond who they appear to be, you will inevitably be projecting various elements of your own imagination on them. A spiritual egoic personality can emulate being soulful, or appear to have genuine longing, even when the inner knower is entirely absent. The truth is that those with an inner knower constitute perhaps one percent of the seekers, and even then only one percent of that one percent has developed their outer knower enough to actually make a sense of their path. You need to go beyond your sentimentalism and idealism, and see the world for what it is rather than what you imagine it to be.
How is it possible that the inner knower can be active prior to becoming conscious of himself, meaning before his bare attention is activated?
How is the observer active without having a center of identity, of bare attention? The principle here is the same. The observer is the initial subject to external attention and the inner knower is the subject to pure attention. The vast majority of seekers, including those who have experienced some level of awakening, have never made their observer conscious and never actualized their inner knower directly. So one can feel the heart, or being or even pure consciousness and yet remain unconscious as the knower. A paradox? Welcome to the real world.
You have been using the term ‘human monkey’ to describe an unconscious human. Gurdjieff used the term ‘man machine’ which seems similar in some ways. Which one is more appropriate. Isn’t ‘human monkey’ an insulting term?
The term ‘man machine’ is excellent, but as with all terms it has its limitations. First of all a machine is not emotional, it does not feel anything. Secondly, a machine does not have the capacity for free will. Thirdly, a machine is not irrational. But humans are both emotional, are endowed with a modicum of free will, and have the potential to be very irrational. Humans are controlled by their base instincts, which are even further intensified by an overdeveloped mind which they cannot control. And the term human monkey seems to describe this quite well.
According to Gurdjieff most people do not have free will; they only imagine themselves to be in possession of it. This is true in a sense, but it is not that they do not have free will per se. Rather, they simply refuse to use it. Each human being has some free will, and as such, is not a mere machine. He is unable to access his free will because he is too lethargic to activate his intelligence and force of creativity.
We can see these two terms, ‘man machine’ and ‘human monkey,’ as complementary. They both describe in a different way the disastrous state of the collective me.
What is the effect of teachings that emphasize the mindfulness ‘surrender to the now’ of the observer? Can such methods take us to the inner knower?
No ‘method’ can take you to the inner knower – you must be the inner knower. The practice of mindfulness will only serve to crystalize the observer further, creating yet another obstacle to entering pure subjectivity. You do not become more conscious by forcing the observer to be mindful, you only become more robotic. You become a mindful robot.
Teachings that speak about the so-called ‘now’ or ‘surrender to the now’ are less harmful, but they are equally unconscious. People who are attracted to such teachings are looking for relaxation, not for awakening. Trying to surrender to the ‘now’ or the present moment, can in some way can relax the observer. In this sense it has some therapeutic value. The problems begin when one then believes oneself to be on the path to enlightenment. It is better to be a relaxed, honest human monkey than a dishonest spiritual monkey.
Blessings,
Aadi
For a definition of the terminology used, please visit the Glossary page. Click here for a printable version of this article.


